
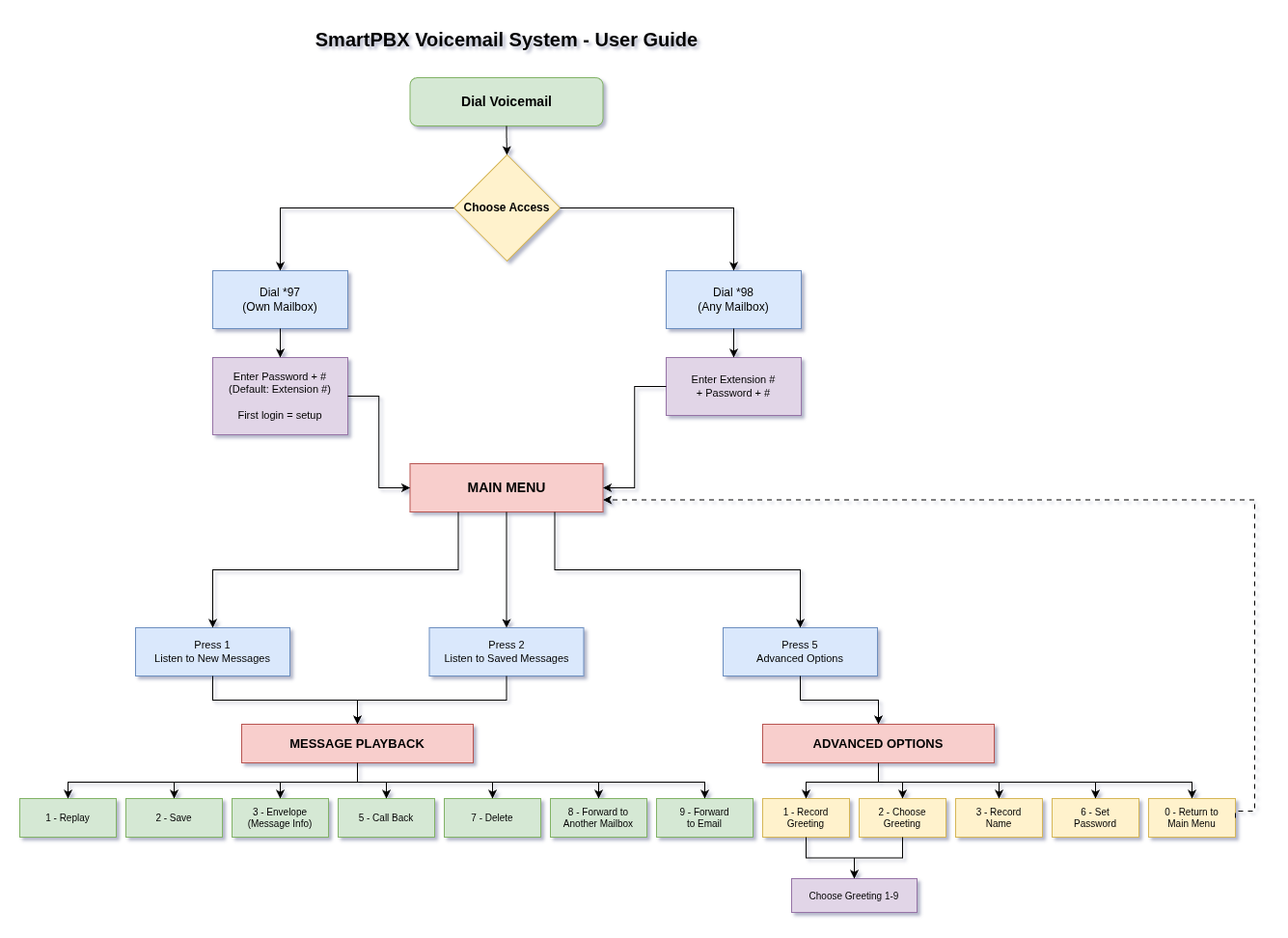
1. How to Access Voicemail
You can reach the voicemail system in three ways:
- Voicemail button on your desk phone
Press the voicemail / message key.
This dials the “own mailbox” code (equivalent to *97). - Voicemail speed dial on the softphone
Tap the Voicemail speed dial.
This also goes to your own mailbox (*97). Dial the star codes directly
- Your own mailbox: dial *97.
- Another mailbox: dial *98.
2. First-Time Login and Guided Setup
By default, your voicemail password is your extension number.
2.1 First-Time Login to Your Own Mailbox
- Use the voicemail button, softphone speed dial, or dial *97.
- When prompted for your password, enter your extension number and press #.
The system detects first-time use and starts a guided setup. You will be prompted to:
- Set a new voicemail password (PIN).
- Record your spoken name.
- Record your main greeting.
- Follow the voice prompts until each step is confirmed and you are returned to the Main Menu.
2.2 First-Time Login to Another Mailbox (*98)
Use this on shared phones or if you are checking another mailbox (when permitted).
- Dial *98.
- Enter the mailbox extension number, then press #.
- Enter the password (default is that extension number), then press #.
- Complete the guided setup for that mailbox as in section 2.1.
3. Logging In After Setup
3.1 From Your Own Phone
- Press the voicemail button, softphone voicemail speed dial, or dial *97.
- Enter your voicemail password (your new PIN, not your extension) and press #.
3.2 From Another Phone
- Dial *98.
- Enter your extension, then press #.
- Enter your voicemail password, then press #.
After logging in, you arrive at the Main Menu.
4. Main Menu Options
After the system announces how many new messages you have, these options are available:
- Press 1 – Listen to New Messages
- Press 2 – Listen to Saved Messages
- Press 5 – Advanced Options (greetings, name, password)
5. Listening to Messages (Message Playback)
After choosing 1 – New Messages or 2 – Saved Messages, you are in the Message Playback menu.
During or after each message, you can use these keys:
- 1 – Replay the message
- 2 – Save the message (keep it)
- 3 – “Envelope”: hear message information (caller ID, time received)
- 5 – Call the caller back (where supported)
- 7 – Delete the message
- 8 – Forward the message to another mailbox
- 9 – Forward the message to email (where enabled)
When you finish with a message, the system moves to the next one until there are no more.
6. Advanced Options
From the Main Menu, press 5 for Advanced Options:
- 1 – Record Greeting
Record a new personal greeting (for example, “You have reached John at extension 203…”).
Before recording, you are prompted to choose which greeting number (1–9) to save it as. - 2 – Choose Greeting
Switch between previously recorded greetings.
You will be asked to choose greeting 1–9.
Useful for different greetings (standard, out of office, after-hours, etc.). - 3 – Record Name
Record or update the spoken name used in company directories and system announcements. - 6 – Set Password
Change your voicemail password (PIN).
Enter your current password, then your new password when prompted. - 0 – Return to Main Menu
Return to the Main Menu without making further changes.
7. Quick Reference
| Access |
|---|
| Own mailbox from your phone | Voicemail button / softphone voicemail speed dial / dial *97 |
| Any mailbox from any phone | Dial *98, then extension + password |
Defaults on First Login
|
|---|
| Default password | Your extension number |
| First login behavior | Guided setup for password, spoken name, and greeting |
Main Menu
|
|---|
| New messages | 1 |
| Saved messages | 2 |
| Advanced options | 5 |
Playback Controls
|
|---|
| Replay | 1 |
| Save | 2 |
| Message info (envelope) | 3 |
| Call back | 5 |
| Delete | 7 |
| Forward to another mailbox | 8 |
| Forward to email | 9 |
Advanced Options (from Main Menu, press 5)
|
|---|
| Record greeting | 1 |
| Choose greeting (1–9) | 2 |
| Record name | 3 |
| Set password | 6 |
| Return to Main Menu | 0
|